Упр.32.15 ГДЗ Мордкович 10-11 класс (Алгебра)
Решение #1
Решение #2

Рассмотрим вариант решения задания из учебника Мордкович, Семенов 10-11 класс, Мнемозина:
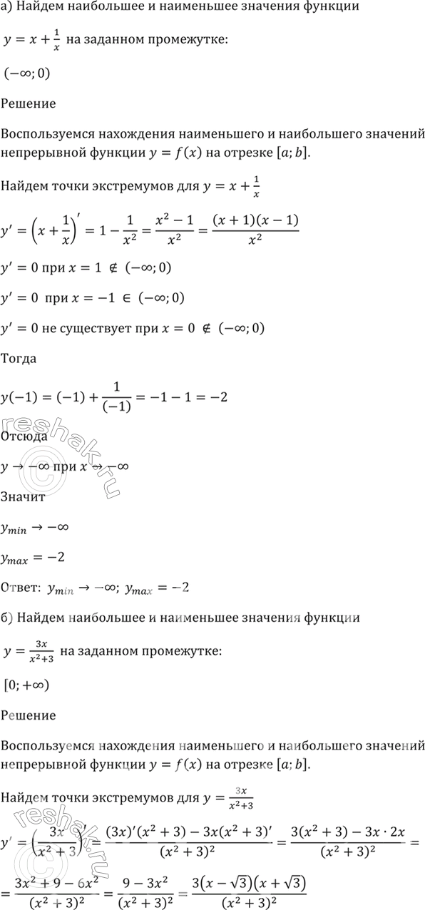
32.15
а) у = х + 1/x, (-бесконечность; 0);
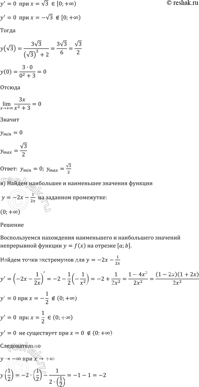
б) У = 3x / (x^2 + 3), [0; +бесконечность);
в) У = -2х - 1/(2x), (0; +бесконечность);
г) у = корень(2x + 6), [-3; +бесконечность).
Похожие решебники
Популярные решебники 10-11 класс Все решебники
*размещая тексты в комментариях ниже, вы автоматически соглашаетесь с пользовательским соглашением