Упр.32.7 ГДЗ Мордкович 10-11 класс (Алгебра)
Решение #1
Решение #2

Рассмотрим вариант решения задания из учебника Мордкович, Семенов 10-11 класс, Мнемозина:
32.7 Найдите наибольшее и наименьшее значения функции у = sin x на отрезке:
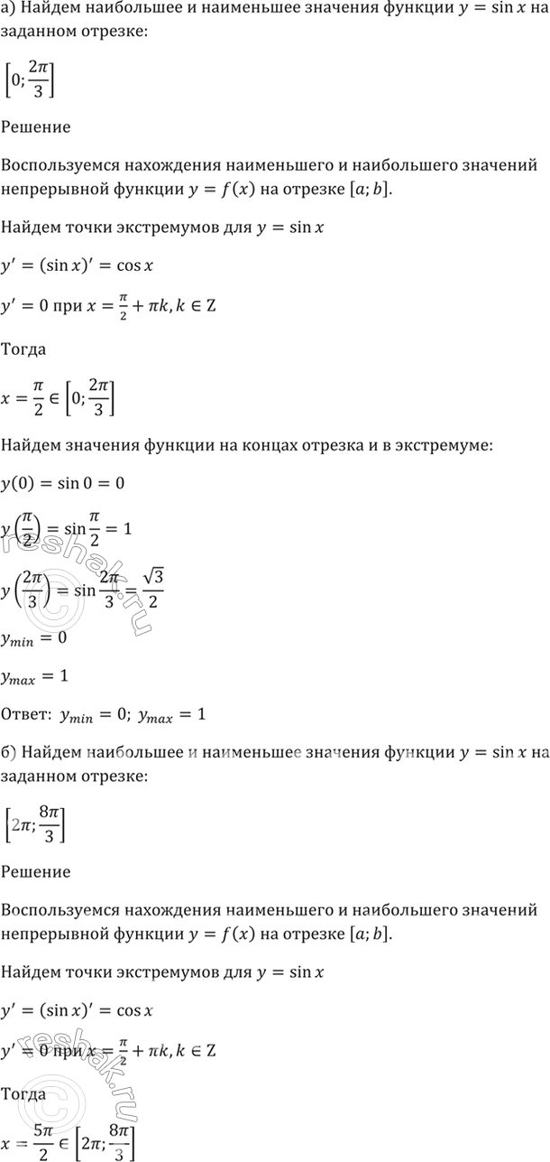
а) [0; 2пи/3];
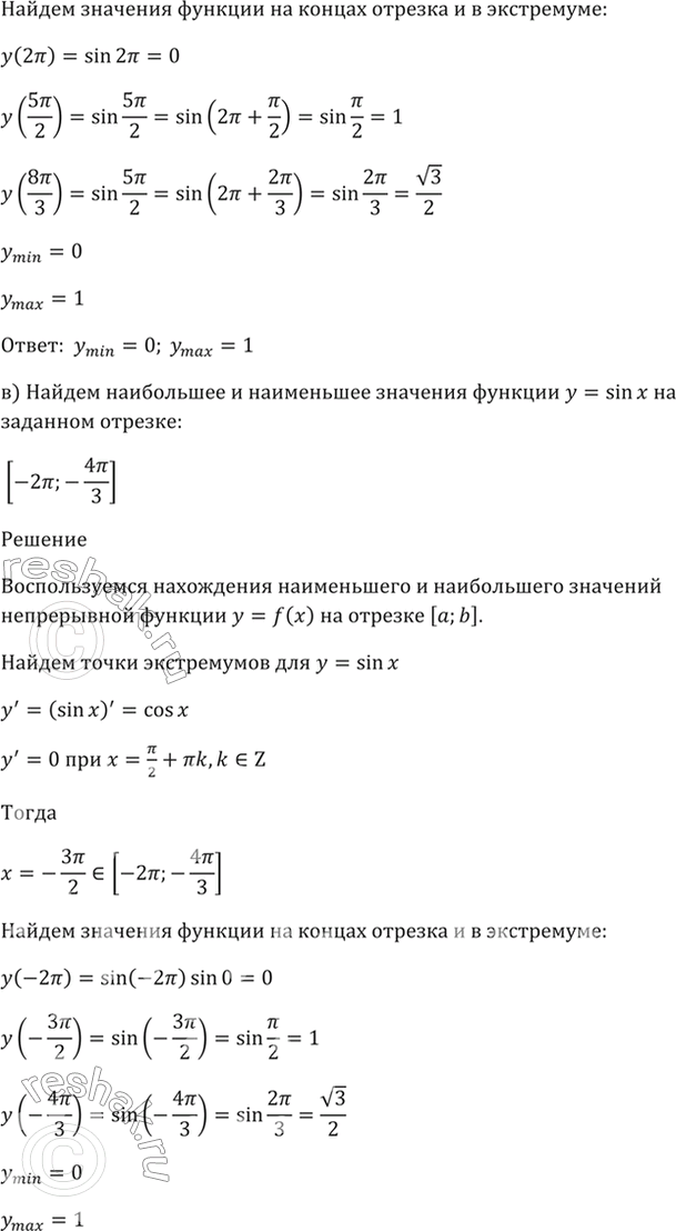
б) [2пи; 8пи/3];
в) [-2пи; -4пи/3];
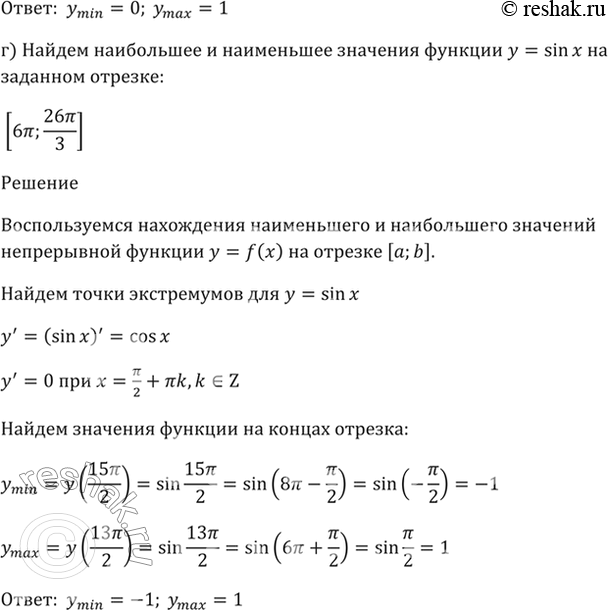
г) [6пи; 26пи/3].
Похожие решебники
Популярные решебники 10-11 класс Все решебники
*размещая тексты в комментариях ниже, вы автоматически соглашаетесь с пользовательским соглашением