Упр.32.5 ГДЗ Мордкович 10-11 класс (Алгебра)
Решение #1
Решение #2

Рассмотрим вариант решения задания из учебника Мордкович, Семенов 10-11 класс, Мнемозина:
32.5
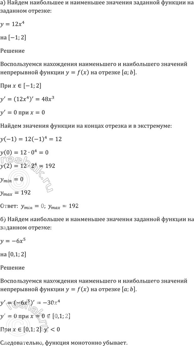
а) у = 12х^4, [-1; 2];
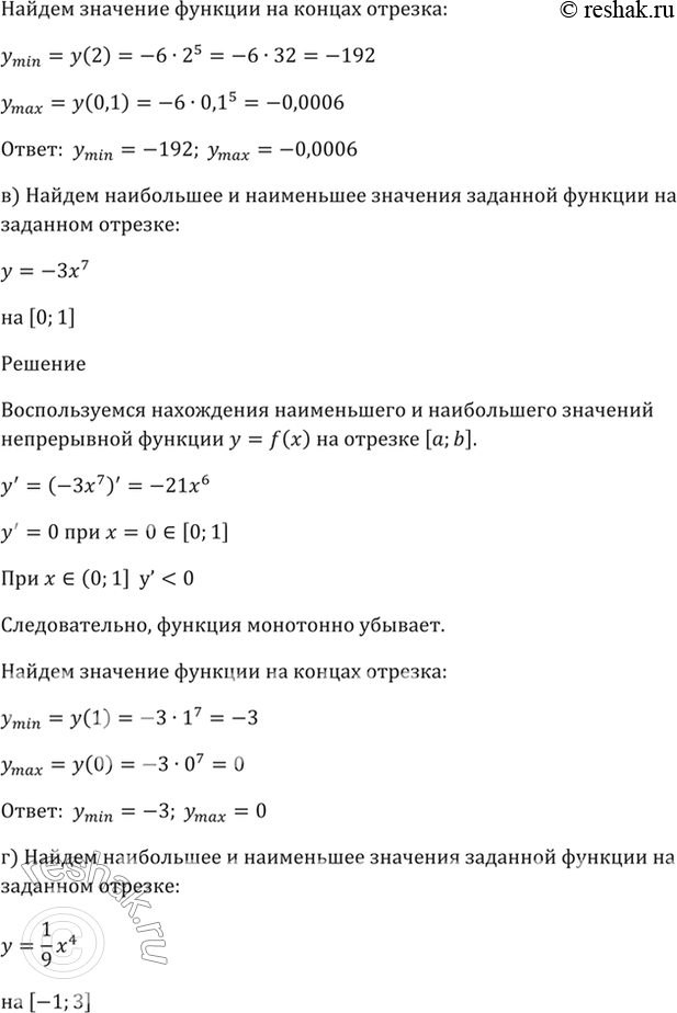
б) у = -6x^5, [0,1; 2];
в) у = -Зх^7, [0; 1];
г) У = 1/9 х^4, [-1; 3].
Похожие решебники
Популярные решебники 10-11 класс Все решебники
*размещая тексты в комментариях ниже, вы автоматически соглашаетесь с пользовательским соглашением