Упр.28.7 ГДЗ Мордкович 10-11 класс (Алгебра)
Решение #1
Решение #2

Рассмотрим вариант решения задания из учебника Мордкович, Семенов 11 класс, Мнемозина:
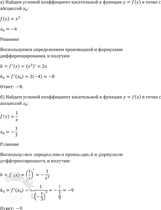
28.7 Найдите угловой коэффициент касательной к графику функции у = f(x) в точке с абсциссой х0:
а) f(х) = x^2, x0 = -4;
б) f(x) = 1/x, х0 = -1/3;
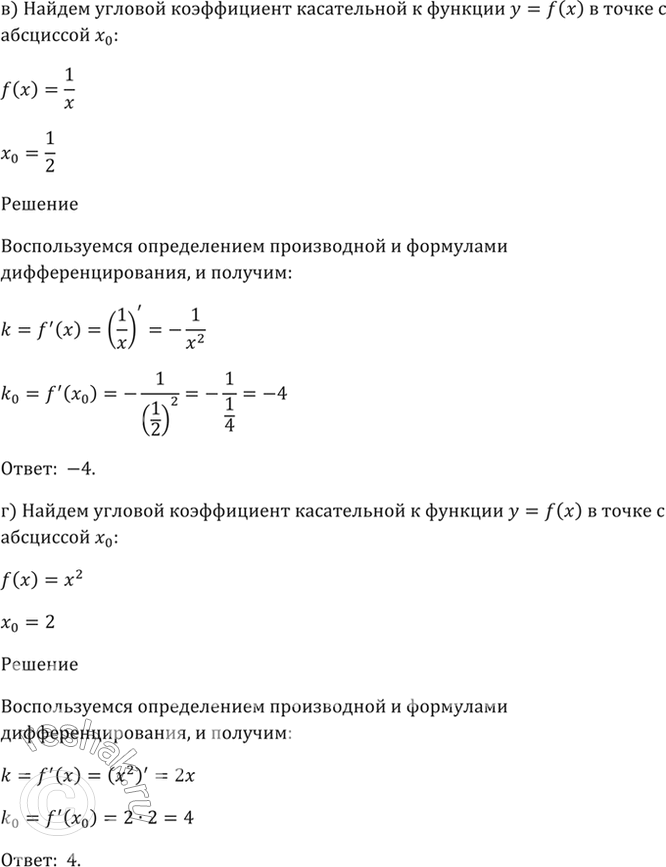
в) f(x) = 1/x, х0 = 1/2;
г) f(x) = х^2, х0 = 2.
Похожие решебники
Популярные решебники 11 класс Все решебники
*К сожалению, временные проблемы с публикацией комментариев с мобильных устройств.