Упр.28.6 ГДЗ Мордкович 10-11 класс (Алгебра)
Решение #1
Решение #2

Рассмотрим вариант решения задания из учебника Мордкович, Семенов 11 класс, Мнемозина:
28.6
а) h(x) = 1/x, x0 = -2;
б) h(x) = sin x, х0 = -пи/2;
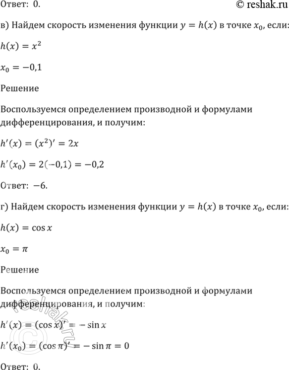
в) h(х) = х^2, х0 = -0,1;
г) h(x) = cos x, х0 = пи.
Похожие решебники
Популярные решебники 11 класс Все решебники
*размещая тексты в комментариях ниже, вы автоматически соглашаетесь с пользовательским соглашением