Упр.28.5 ГДЗ Мордкович 10-11 класс (Алгебра)
Решение #1
Решение #2

Рассмотрим вариант решения задания из учебника Мордкович, Семенов 11 класс, Мнемозина:
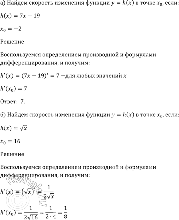
28.5 Найдите скорость изменения функции у = h(х) в точке х0, если:
а) h(х) = 7х - 19, х0 = -2;
б) h(x) = корень(x), х0 = 16;
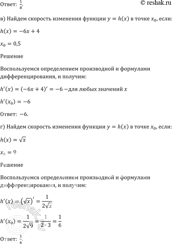
в) h(x) = -6х + 4, х0 = 0,5;
г) h(x) = корень(х), х0 = 9.
Похожие решебники
Популярные решебники 11 класс Все решебники
*размещая тексты в комментариях ниже, вы автоматически соглашаетесь с пользовательским соглашением