Упр.28.33 ГДЗ Мордкович 10-11 класс (Алгебра)
Решение #1
Решение #2

Рассмотрим вариант решения задания из учебника Мордкович, Семенов 11 класс, Мнемозина:
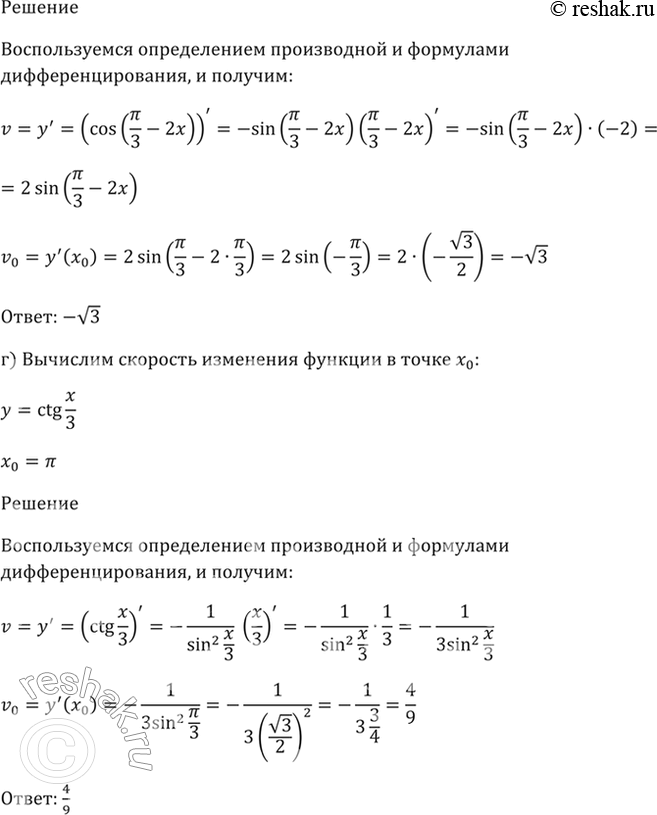
28.33
а) у = sin (3x - пи/4), x0 = пи/4;
б) у = tg 6x, x0 = пи/24;
в) у = cos (пи/3 - 2x), x0 = пи/3;
г) у = ctg x/3, x0 = пи.
Похожие решебники
Популярные решебники 11 класс Все решебники
*размещая тексты в комментариях ниже, вы автоматически соглашаетесь с пользовательским соглашением