Упр.28.36 ГДЗ Мордкович 10-11 класс (Алгебра)
Решение #1
Решение #2

Рассмотрим вариант решения задания из учебника Мордкович, Семенов 11 класс, Мнемозина:
28.36 Решите неравенство f'(x) < 0, если:
a) f(x) = x^3 - x^4;
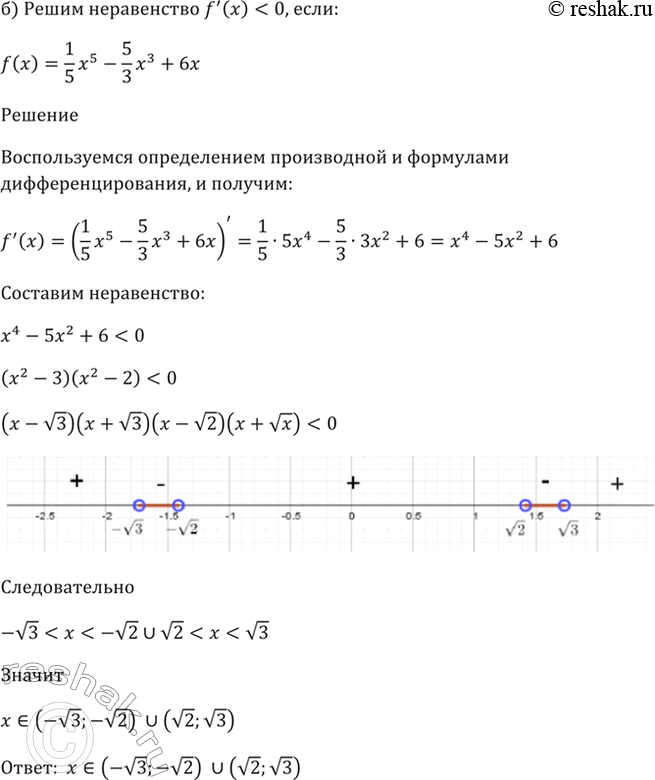
6) f(x) = 1/5 x^5 - 5/3 x^3 + 6x.
Похожие решебники
Популярные решебники 11 класс Все решебники
*размещая тексты в комментариях ниже, вы автоматически соглашаетесь с пользовательским соглашением