Упр.24.31 ГДЗ Мордкович 10-11 класс (Алгебра)
Решение #1
Решение #2

Рассмотрим вариант решения задания из учебника Мордкович, Семенов 10 класс, Мнемозина:
24.31
а) xn = (2n2 - 1) / (n2);
б) xn = (1 + 2n + n2) / (n2);
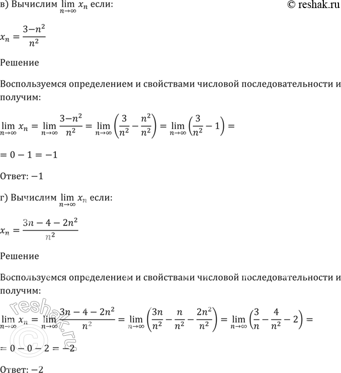
в) xn = (3 - n2) / (n2);
г) xn = (3n - 4 - 2n2) / (n2).
Похожие решебники
Популярные решебники 10 класс Все решебники
*К сожалению, временные проблемы с публикацией комментариев с мобильных устройств.