Упр.24.28 ГДЗ Мордкович 10-11 класс (Алгебра)
Решение #1
Решение #2

Рассмотрим вариант решения задания из учебника Мордкович, Семенов 10 класс, Мнемозина:
24.28
а) xn = 7/n + 8/корень(n) + 9/n3;
б) xn = 6 - 7/n2 - 3/n - 3/корень(n);
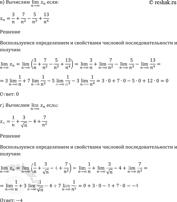
в) xn = 3/n + 7/n2 - 5/n3 + 13/n4;
г) xn = 1/n + 3/корень(n) - 4 + 7/n2.
Похожие решебники
Популярные решебники 10 класс Все решебники
*К сожалению, временные проблемы с публикацией комментариев с мобильных устройств.