Упр.21.41 ГДЗ Мордкович 10-11 класс (Алгебра)
Решение #1
Решение #2

Рассмотрим вариант решения задания из учебника Мордкович, Семенов 10 класс, Мнемозина:
21.41 Найдите наибольшее и наименьшее значения функции y = f(x), если:
а) f(x) = 2cos 2x + sin^2 x;
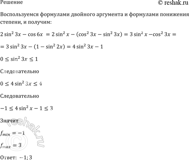
б) f(x) = 2sin^2 3x - cos 6x.
Похожие решебники
Популярные решебники 10 класс Все решебники
*размещая тексты в комментариях ниже, вы автоматически соглашаетесь с пользовательским соглашением