Упр.21.40 ГДЗ Мордкович 10-11 класс (Алгебра)
Решение #1
Решение #2

Рассмотрим вариант решения задания из учебника Мордкович, Семенов 10 класс, Мнемозина:
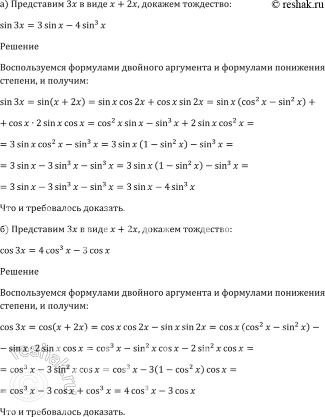
21.40 Представив 3x в виде x + 2x, докажите тождество:
а) sin 3x = 3sin x - 4sin^3 x;
б) cos 3x = 4cos^3 x - 3cos x.
Похожие решебники
Популярные решебники 10 класс Все решебники
*размещая тексты в комментариях ниже, вы автоматически соглашаетесь с пользовательским соглашением