Упр.21.47 ГДЗ Мордкович 10-11 класс (Алгебра)
Решение #1
Решение #2

Рассмотрим вариант решения задания из учебника Мордкович, Семенов 10 класс, Мнемозина:
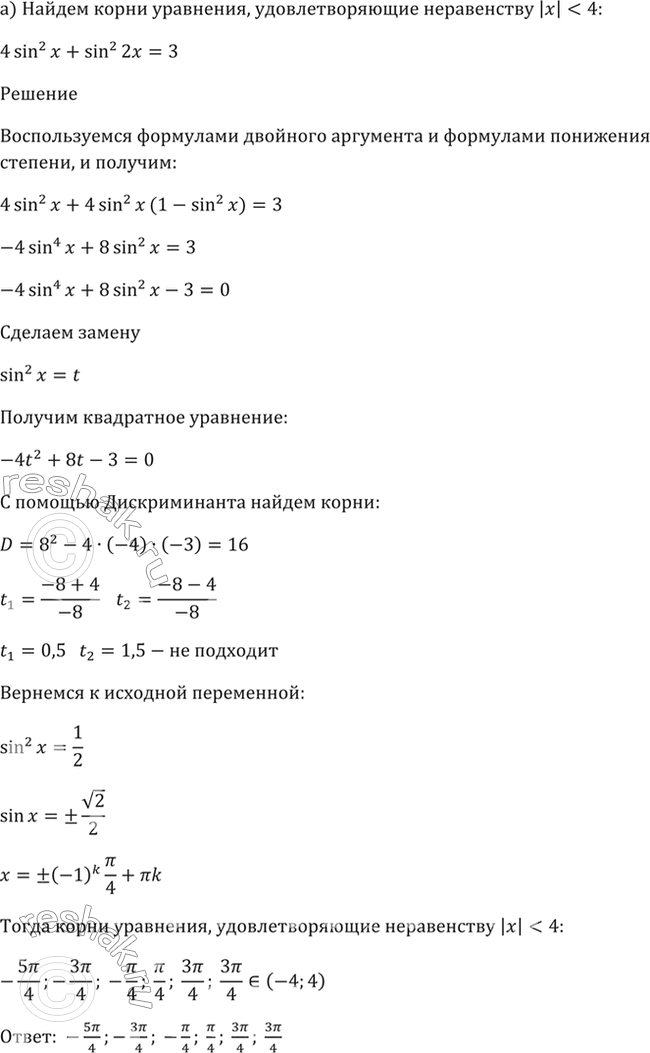
21.47 Найдите корни уравнения, удовлетворяющие неравенству |x| < 4:
а) 4sin^2 x + sin^2 2x = 3;
б) 4cos^2 2x + 8cos^2 x = 7.
Похожие решебники
Популярные решебники 10 класс Все решебники
*размещая тексты в комментариях ниже, вы автоматически соглашаетесь с пользовательским соглашением