Упр.18.40 ГДЗ Мордкович 10-11 класс (Алгебра)
Решение #1
Решение #2

Рассмотрим вариант решения задания из учебника Мордкович, Семенов 10 класс, Мнемозина:
18.40
а) 3sin^2 x/2 + sin x/2 * sin (пи/2 - x/2) = 2;
б) 2cos^2 x/2 - 3sin (пи - x/2) * cos (2пи - x/2) + 7sin^2 x/2 = 3;
в) 4cos^2 (пи/2 + х) + корень(3)sin (3пи/2 - х) * sin (пи + х) + 3cos^2 (пи + x) = 3;
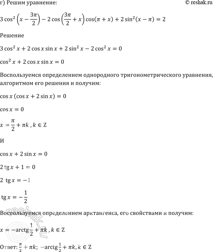
г) 3sin^2 (х - 3пи/2) - 2cos (3пи/2 + х) * cos (пи + х) + 2sin^2 (x - пи) = 2.
Похожие решебники
Популярные решебники 10 класс Все решебники
*размещая тексты в комментариях ниже, вы автоматически соглашаетесь с пользовательским соглашением