Упр.834 ГДЗ Макарычев Миндюк 8 класс (Алгебра)
Решение #1 (Учебник 2024)
Решение #2 (Учебник 2019)
Решение #3 (Учебник 2024)

Рассмотрим вариант решения задания из учебника Макарычев, Миндюк, Нешков 8 класс, Просвещение:
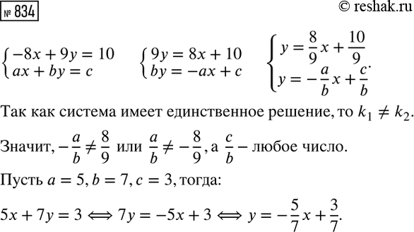
Укажите какие-либо значения а, b и с, при которых система уравнений
{-8x + 9y = 10, ax + by = c
имеет единственное решение.
Укажите два каких-либо решения неравенства 2х < х + 7.
Похожие решебники
Популярные решебники 8 класс Все решебники
*К сожалению, временные проблемы с публикацией комментариев с мобильных устройств.