Упр.836 ГДЗ Макарычев Миндюк 8 класс (Алгебра)
Решение #1 (Учебник 2024)
Решение #2 (Учебник 2019)
Решение #3 (Учебник 2024)

Рассмотрим вариант решения задания из учебника Макарычев, Миндюк, Нешков 8 класс, Просвещение:
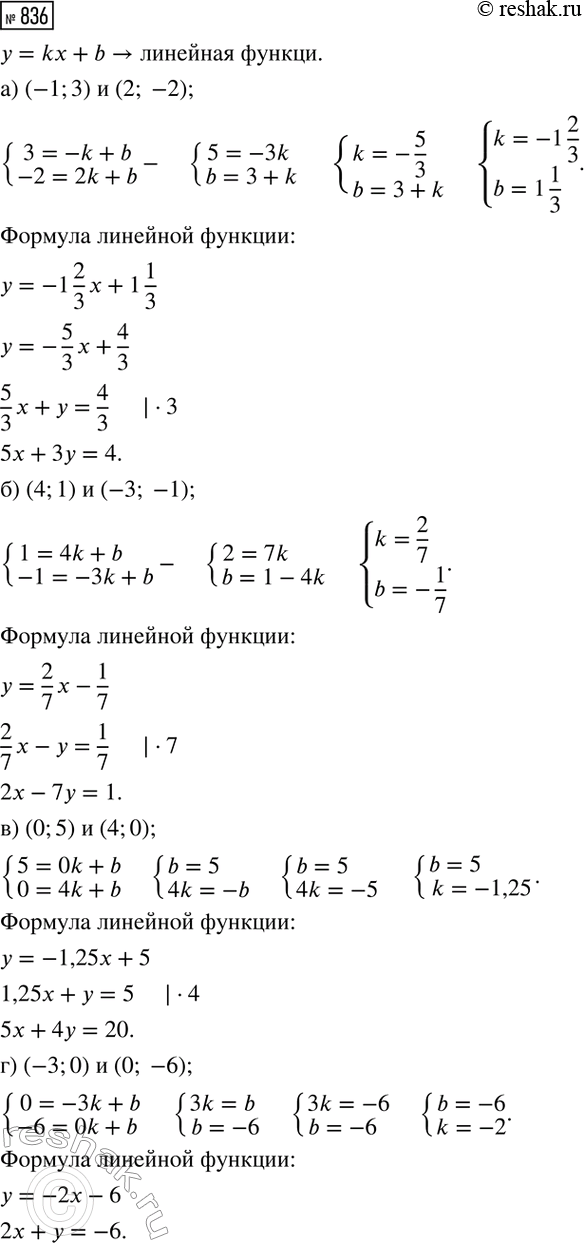
Задайте формулой линейную функцию, график которой проходит через точки:
а) (-1; 3) и (2; -2); в) (0; 5) и (4; 0);
б) (4; 1) и (-3; -1); г) (-3; 0) и (0; -6).
Решите неравенство:
а) 3x > 15;
б) -4x <-16;
в) -х >= 1;
г) 11у =< 33;
д) 12у < 1,8;
е) 27b >= 12;
ж) -6х > 1,5;
з) 15х <= 0;
и) 0,5у > -4;
к) 2,5а > 0;
л) 1/3*х>6;
м) -1/7*y < -1.
Похожие решебники
Популярные решебники 8 класс Все решебники
*К сожалению, временные проблемы с публикацией комментариев с мобильных устройств.