Упр.832 ГДЗ Макарычев Миндюк 8 класс (Алгебра)
Решение #1 (Учебник 2024)
Решение #2 (Учебник 2019)
Решение #3 (Учебник 2024)

Рассмотрим вариант решения задания из учебника Макарычев, Миндюк, Нешков 8 класс, Просвещение:
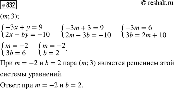
При каких значениях m и b пара (m; 3) является решением системы уравнений
{-3х + у = 9, 2x - by = -10?
При каком х значение функции, заданной формулой у = (3x-1)/(x-2), равно -1?
Похожие решебники
Популярные решебники 8 класс Все решебники
*К сожалению, временные проблемы с публикацией комментариев с мобильных устройств.