Упр.807 ГДЗ Макарычев Миндюк 8 класс (Алгебра)
Решение #1 (Учебник 2024)
Решение #2 (Учебник 2024)
Решение #3 (Учебник 2024)
Решение #4 (Учебник 2019)
Решение #5 (Учебник 2019)

Рассмотрим вариант решения задания из учебника Макарычев, Миндюк, Нешков 8 класс, Просвещение:
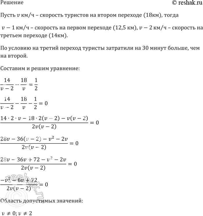
Туристы совершили три перехода в 12,5 км, 18 км и 14 км, причём скорость на первом переходе была на 1 км/ч меньше скорости на втором переходе и на столько же больше скорости на третьем. На третий переход они затратили на 30 мин больше, чем на второй. Сколько времени заняли все переходы?
(Для работы в парах.) Проиллюстрируйте с помощью кругов Эйлера соотношение между множествами А и В и найдите пересечение и объединение этих множеств, если:
а) А — множество целых чисел, кратных 3, В — множество целых чисел, кратных 5;
б) А — множество целых чисел, кратных 3, В — множество целых чисел, кратных 15.
1) Распределите, кто выполняет задания для случая а), а кто — для случая б), и выполните их.
2) Проверьте друг у друга, верно ли выполнен рисунок и правильно ли найдены пересечение и объединение множеств А и В.
3) Исправьте ошибки, если они допущены.
Похожие решебники
Популярные решебники 8 класс Все решебники
*К сожалению, временные проблемы с публикацией комментариев с мобильных устройств.