Упр.713 ГДЗ Макарычев Миндюк 8 класс (Алгебра)
Решение #1 (Учебник 2024)
Решение #2 (Учебник 2019)
Решение #3 (Учебник 2019)
Решение #4 (Учебник 2019)

Рассмотрим вариант решения задания из учебника Макарычев, Миндюк, Нешков 8 класс, Просвещение:
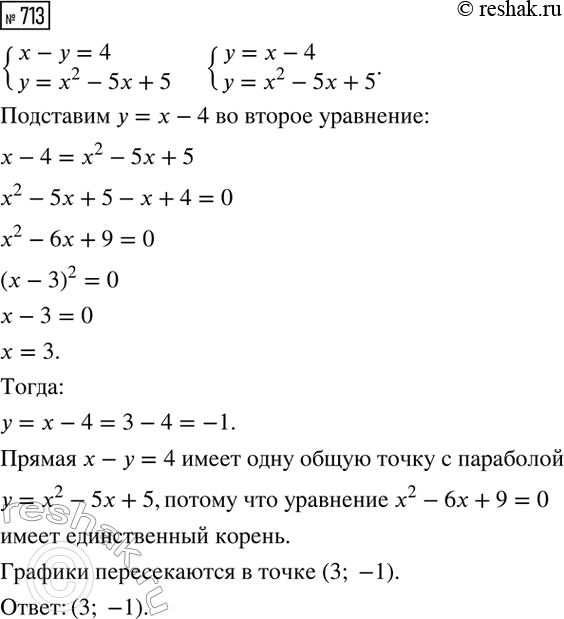
Докажите, что прямая x - у = 4 имеет одну общую точку с параболой у = x^2 - 5x + 5, и найдите координаты этой общей точки.
Мотоциклист проехал расстояние от пункта М до пункта N за 5 ч. На обратном пути он первые 36 км ехал с той же скоростью, а остальную часть пути — со скоростью, на 3 км/ч большей. С какой скоростью ехал мотоциклист первоначально, если на обратный путь он затратил на 15 мин меньше, чем на путь из пункта М в пункт N?
Похожие решебники
Популярные решебники 8 класс Все решебники
*К сожалению, временные проблемы с публикацией комментариев с мобильных устройств.