Упр.674 ГДЗ Макарычев Миндюк 8 класс (Алгебра)
Решение #1 (Учебник 2024)
Решение #2 (Учебник 2019)
Решение #3 (Учебник 2024)

Рассмотрим вариант решения задания из учебника Макарычев, Миндюк, Нешков 8 класс, Просвещение:
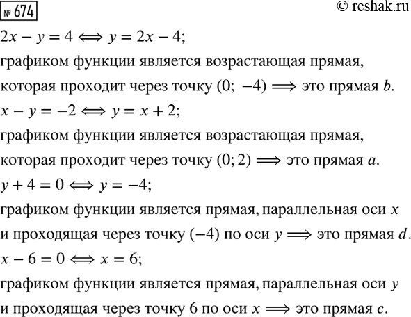
Графики линейных уравнений 2х - у = 4, х - у = -2, у + 4 = 0, х - 6 = 0 изображены на рисунке 26. Для каждой из прямых, изображённых на этом рисунке, укажите её уравнение.
Докажите, что уравнение 12x2 + 70x + а2 + 1 = 0 при любых значениях а не имеет положительных корней.
Похожие решебники
Популярные решебники 8 класс Все решебники
*К сожалению, временные проблемы с публикацией комментариев с мобильных устройств.