Упр.490 ГДЗ Макарычев Миндюк 8 класс (Алгебра)
Решение #1 (Учебник 2024)
Решение #2 (Учебник 2024)
Решение #3 (Учебник 2024)
Решение #4 (Учебник 2019)
Решение #5 (Учебник 2019)

Рассмотрим вариант решения задания из учебника Макарычев, Миндюк, Нешков 8 класс, Просвещение:
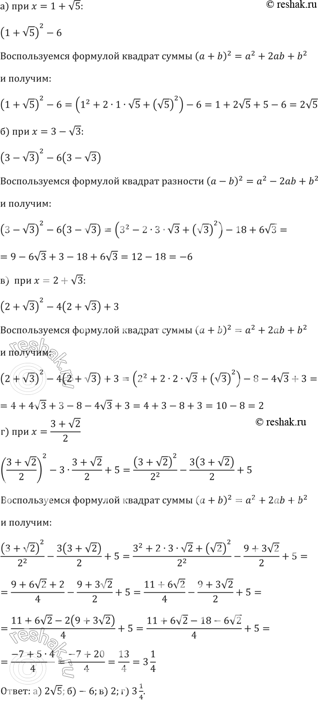
Найдите значение выражения:
а) х2- 6 при х = 1 + корень 5;
б) х2- 6х при х = 3 - корень 3;
в) х2- 4х + 3 при х = 2 + корень 3;
г) х2- 3х + 5 при х = (3+корень 2)/2.
Вынесите множитель за знак корня:
а) 0,5 корень 60a2;
б) 2,1 корень 300x4;
в) 0,1 корень 150x3;
г) 0,2 корень 225a2;
д) a корень 18a2b;
е) -m корень 48am4.
Похожие решебники
Популярные решебники 8 класс Все решебники
*размещая тексты в комментариях ниже, вы автоматически соглашаетесь с пользовательским соглашением