Упр.487 ГДЗ Макарычев Миндюк 8 класс (Алгебра)
Решение #1 (Учебник 2024)
Решение #2 (Учебник 2024)
Решение #3 (Учебник 2024)
Решение #4 (Учебник 2019)
Решение #5 (Учебник 2019)

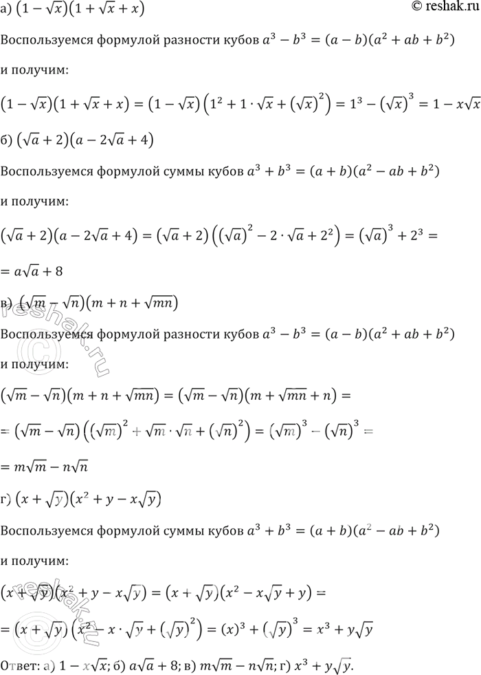
Рассмотрим вариант решения задания из учебника Макарычев, Миндюк, Нешков 8 класс, Просвещение:
Упростите выражение:
а) (1- корень x)(1+ корень x + x);
б) (корень a+2)(a- 2 корень a + 4);
в) (корень m - корень n)(m+n+ корень mn);
г) (x- корень y)(x2+ y- x корень y).
Преобразуйте выражение:
а) корень a4b4;
б) корень b6c8, где b>=0;
в) корень 16x4y12;
г) корень 0,25p2y6, где p>=0, y<=0;
д)
е)
ж)
з)
Похожие решебники
Популярные решебники 8 класс Все решебники
*размещая тексты в комментариях ниже, вы автоматически соглашаетесь с пользовательским соглашением