Упр.1146 ГДЗ Макарычев Миндюк 8 класс (Алгебра)
Решение #1 (Учебник 2024)
Решение #2 (Учебник 2019)
Решение #3 (Учебник 2024)

Рассмотрим вариант решения задания из учебника Макарычев, Миндюк, Нешков 8 класс, Просвещение:
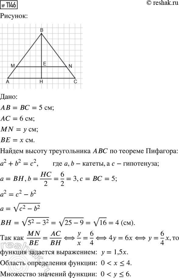
В равнобедренном треугольнике ABC основание AC равно 6 см, а боковая сторона — 5 см. Концы подвижного отрезка, параллельного основанию, лежат на боковых сторонах. Его длина равна у (см), а расстояние от вершины — х (см). Задайте формулой у как функцию от х. Найдите множество значений этой функции.
Пересекает ли график функции у = (3x+1)/x прямую:
а) х = 0; б) у = 0; в) х = 3; г) y = 3?
Похожие решебники
Популярные решебники 8 класс Все решебники
*К сожалению, временные проблемы с публикацией комментариев с мобильных устройств.