Упр.1151 ГДЗ Макарычев Миндюк 8 класс (Алгебра)
Решение #1 (Учебник 2024)
Решение #2 (Учебник 2019)
Решение #3 (Учебник 2024)

Рассмотрим вариант решения задания из учебника Макарычев, Миндюк, Нешков 8 класс, Просвещение:
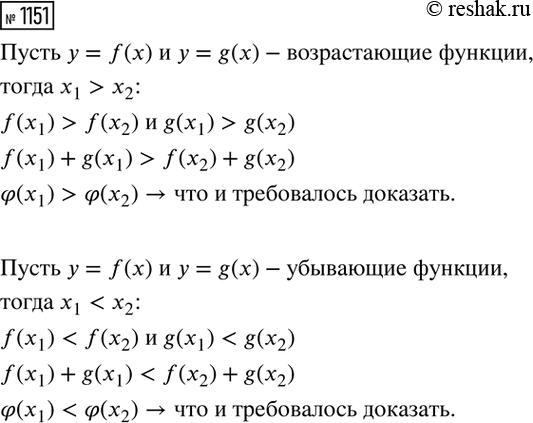
Известно, что y = f(x) и y = g(x) — возрастающие (убывающие) функции. Докажите, что функция ф = f(x) + g(x) является возрастающей (убывающей) функцией.
Докажите, что если числа а, b и с таковы, что а + b =/ 0,b+c=/0, c+a=/0, то при
x= (a-b)/(a+b),
y= (b-c)/(b+c),
z=(c-a)/(c+a)
верно
Похожие решебники
Популярные решебники 8 класс Все решебники
*К сожалению, временные проблемы с публикацией комментариев с мобильных устройств.