Упр.1150 ГДЗ Макарычев Миндюк 8 класс (Алгебра)
Решение #1 (Учебник 2024)
Решение #2 (Учебник 2019)
Решение #3 (Учебник 2019)
Решение #4 (Учебник 2019)

Рассмотрим вариант решения задания из учебника Макарычев, Миндюк, Нешков 8 класс, Просвещение:
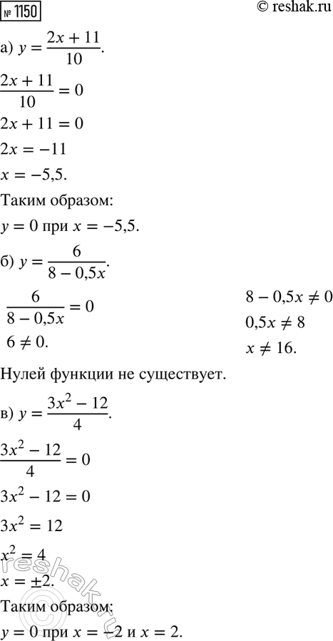
Найдите нули функции (если они существуют):
а) y = (2x + 11)/10;
б) y = 6/(8 - 0,5x);
в) y = (3x^2 - 12)/4.
Постройте график уравнения:
а) ху + 3х = 0;
б) (х - у)(у - 5) = 0;
в) (ху - 6) (у - 3) = 0;
г) (х - у)2 + (х - 1)2 = 0;
д) х2 - 4 = 0;
е) у2 - 9 = 0.
Похожие решебники
Популярные решебники 8 класс Все решебники
*К сожалению, временные проблемы с публикацией комментариев с мобильных устройств.