Упр.1101 ГДЗ Макарычев Миндюк 8 класс (Алгебра)
Решение #1 (Учебник 2024)
Решение #2 (Учебник 2019)
Решение #3 (Учебник 2019)

Рассмотрим вариант решения задания из учебника Макарычев, Миндюк, Нешков 8 класс, Просвещение:
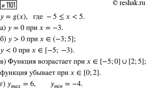
Перечислите свойства функции y = g(x), где -5 ? x ? 5, график которой изображён на рисунке 65.
Проведя учёт бракованных деталей в контрольной партии ящиков, составили таблицу, в которой два числа оказались стёртыми.
Число бракованных деталей Число ящиков
0 12
1 28
2 —
3 —
4 7
5 2
Восстановите их, зная, что ящиков с двумя бракованными деталями оказалось вдвое больше, чем ящиков с тремя бракованными деталями, а в среднем в каждом ящике было по 1,85 бракованной детали.
Для рассматриваемого ряда данных укажите моду.
Чему равен размах этого ряда данных?
Похожие решебники
Популярные решебники 8 класс Все решебники
*К сожалению, временные проблемы с публикацией комментариев с мобильных устройств.