Упр.1102 ГДЗ Макарычев Миндюк 8 класс (Алгебра)
Решение #1 (Учебник 2024)
Решение #2 (Учебник 2019)
Решение #3 (Учебник 2024)

Рассмотрим вариант решения задания из учебника Макарычев, Миндюк, Нешков 8 класс, Просвещение:
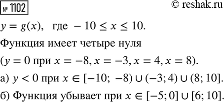
На рисунке 66 изображён график функции y = g(x), где -10 ? х ? 10. Сколько нулей имеет функция? Укажите:
а) промежутки, на которых функция принимает отрицательные значения;
б) промежутки, на которых функция убывает.
Проведя подсчёт числа орфографических ошибок, допущенных учащимися, составили таблицу частот, в которой три числа оказались стёртыми.
Число ошибок Частота
0 4
1 —
2 —
3 —
4 7
5 4
Восстановите их, зная, что среднее из этих чисел на 4 больше предыдущего и на 3 меньше последующего, а в среднем учащиеся допустили по 2,5 ошибки.
Для рассматриваемого ряда данных укажите моду.
Чему равен размах этого ряда данных?
Похожие решебники
Популярные решебники 8 класс Все решебники
*К сожалению, временные проблемы с публикацией комментариев с мобильных устройств.