Упр.1077 ГДЗ Макарычев Миндюк 8 класс (Алгебра)
Решение #1 (Учебник 2024)
Решение #2 (Учебник 2019)
Решение #3 (Учебник 2024)

Рассмотрим вариант решения задания из учебника Макарычев, Миндюк, Нешков 8 класс, Просвещение:
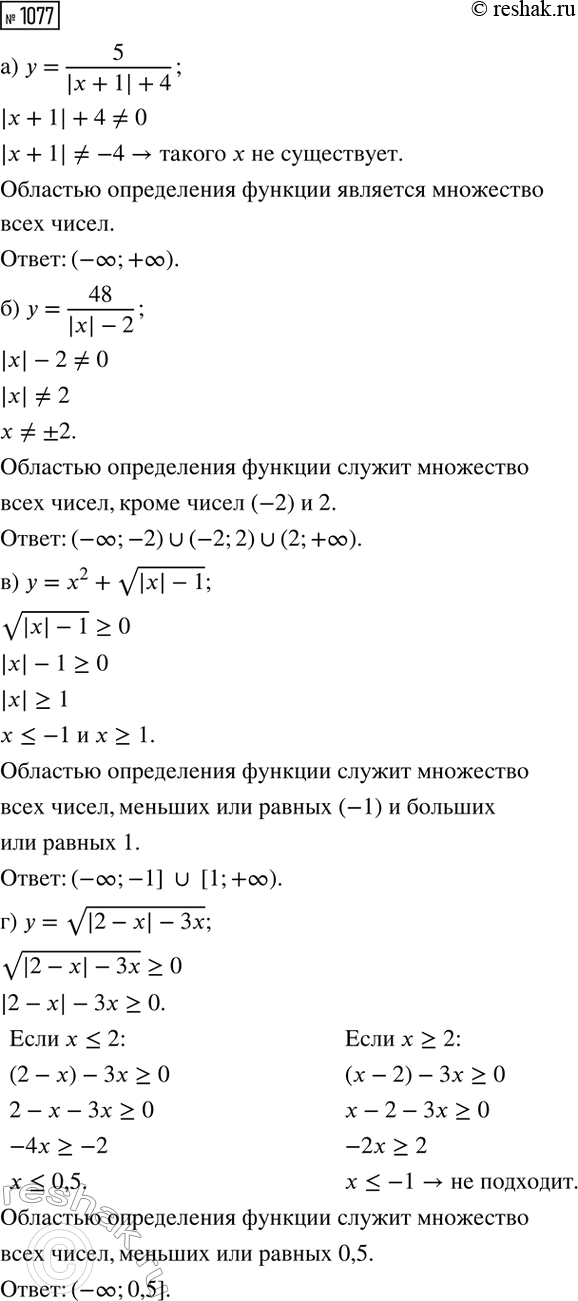
(Для работы в парах.) Укажите область определения функции, заданной формулой:
а) y = 5/(|x + 1| + 4); в) у = x^2 + v(|x| - 1);
б) y = 48/(|x| - 2); г) y = v(|2 - x| - 3x).
1) Распределите, кто выполняет задания а) и в), а кто — задания б) и г), и выполните их.
2) Объясните друг другу, как вы рассуждали при нахождении области определения функции.
3) Исправьте ошибки, если они допущены.
Для произвольного ряда, составленного из пяти двузначных чисел, найдите среднее квадратичное отклонение.
Похожие решебники
Популярные решебники 8 класс Все решебники
*К сожалению, временные проблемы с публикацией комментариев с мобильных устройств.