Упр.1078 ГДЗ Макарычев Миндюк 8 класс (Алгебра)
Решение #1 (Учебник 2024)
Решение #2 (Учебник 2019)
Решение #3 (Учебник 2024)

Рассмотрим вариант решения задания из учебника Макарычев, Миндюк, Нешков 8 класс, Просвещение:
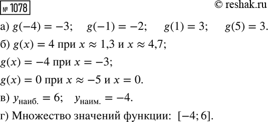
На рисунке 53 изображён график функции y = g(x), областью определения которой служит отрезок [-6; 5]. С помощью графика найдите:
а) g(-4), g(-1), g(1), g(5);
б) значения x, при которых g(x) = 4, g(x) = -4, g(x) = 0;
в) наибольшее и наименьшее значения функции;
г) множество значений функции.
Как изменится дисперсия ряда чисел
х1, х2, х3, х4, х5, х6,
если каждое число увеличить на положительное число а? Проверьте результат на примере ряда 1, 3, 6, 8, -1, -2 и а = 4. Выскажите предположение и проведите доказательство.
Похожие решебники
Популярные решебники 8 класс Все решебники
*К сожалению, временные проблемы с публикацией комментариев с мобильных устройств.