Упр.617 ГДЗ Алимов 10-11 класс (Алгебра)
Решение #1
Решение #2

Рассмотрим вариант решения задания из учебника Алимов, Колягин, Ткачёва 10 класс, Просвещение:
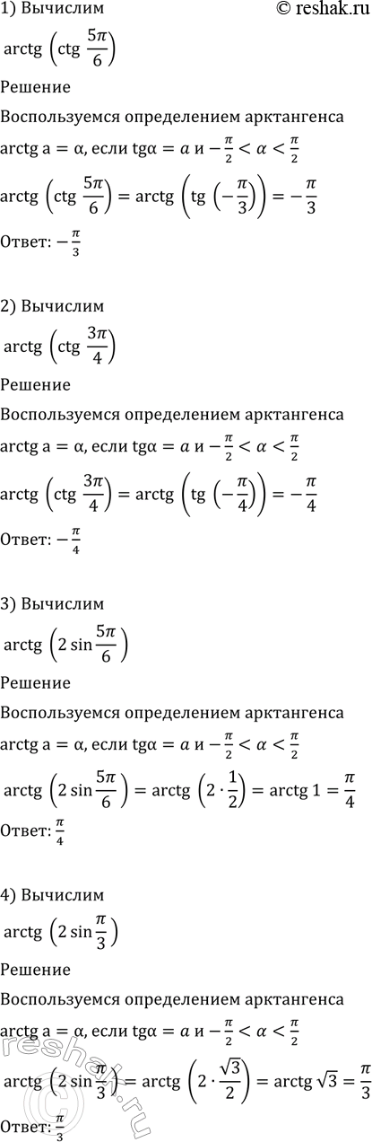
617. Вычислить:
1) arctg(сtg 5пи/6);
2) arctg(сtg 3пи/4);
3) arctg(2sin 5пи/6);
4) arctg(2sin пи/3).
Популярные решебники 10 класс Все решебники
*размещая тексты в комментариях ниже, вы автоматически соглашаетесь с пользовательским соглашением