Упр.594 ГДЗ Алимов 10-11 класс (Алгебра)
Решение #1
Решение #2

Рассмотрим вариант решения задания из учебника Алимов, Колягин, Ткачёва 10 класс, Просвещение:
Решить уравнение (594-596)
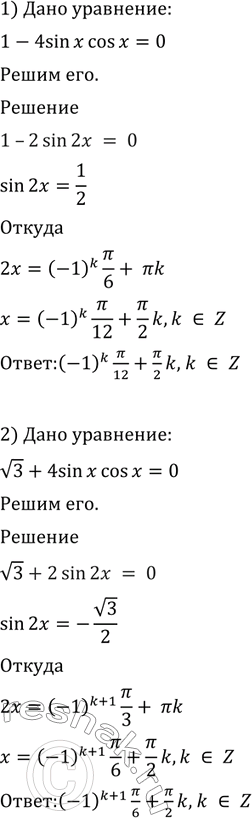
594 1) 1 - 4 sin х cos х = 0;
2) корень 3 + 4sinxcosx=0;
3) 1 + 6 sin x/4 cos x/4 = 0;
4) 1-8sinx/3cosx/3=0.
Популярные решебники 10 класс Все решебники
*размещая тексты в комментариях ниже, вы автоматически соглашаетесь с пользовательским соглашением