Упр.591 ГДЗ Алимов 10-11 класс (Алгебра)
Решение #1
Решение #2

Рассмотрим вариант решения задания из учебника Алимов, Колягин, Ткачёва 10 класс, Просвещение:
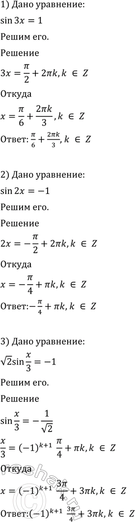
591. 1) sin3x=l;
2) sin2x = -1;
3) корень 2 sin x/3 = -1;
4)2sinx/2 = корень 3;
5) sin(x+3пи/4)= 0;
6)sin(2x+пи/2)=0.
Популярные решебники 10 класс Все решебники
*размещая тексты в комментариях ниже, вы автоматически соглашаетесь с пользовательским соглашением