Упр.600 ГДЗ Алимов 10-11 класс (Алгебра)
Решение #1
Решение #2

Рассмотрим вариант решения задания из учебника Алимов, Колягин, Ткачёва 10 класс, Просвещение:
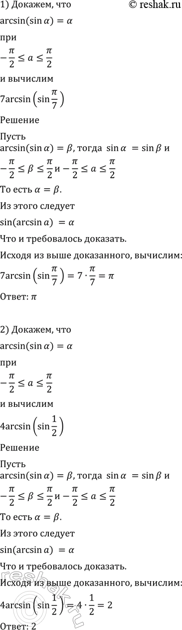
600 Доказать, что arcsin (sin а) = а при -пи/2 < = а < =пи/2. Вычислить:
1) 7arcsin(sin пи/7);
2) 4arcsin(sin 1/2);
3) arcsin(sin 6пи/7);
4) arcsin (sin5).
Популярные решебники 10 класс Все решебники
*размещая тексты в комментариях ниже, вы автоматически соглашаетесь с пользовательским соглашением