Упр.599 ГДЗ Алимов 10-11 класс (Алгебра)
Решение #1
Решение #2

Рассмотрим вариант решения задания из учебника Алимов, Колягин, Ткачёва 10 класс, Просвещение:
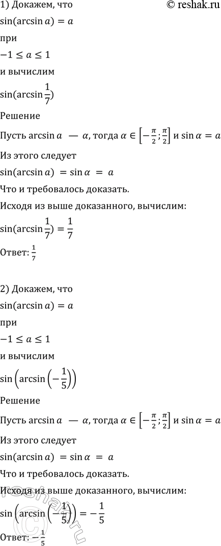
599 Доказать, что sin (arcsin а) = a при -1 < =a < =1. Вычислить:
1) sin(arcsin1/7);
2) sin(arcsin(-1/5);
3) sin(пи+ arcsin3/4);
4) cos(3пи/2 - arcsin1/3);
5) cos(arcsin4/5);
6) tg(arcsin1/корень 10).
Популярные решебники 10 класс Все решебники
*размещая тексты в комментариях ниже, вы автоматически соглашаетесь с пользовательским соглашением