Упр.576 ГДЗ Алимов 10-11 класс (Алгебра)
Решение #1
Решение #2

Рассмотрим вариант решения задания из учебника Алимов, Колягин, Ткачёва 10 класс, Просвещение:
76 Решить уравнение:
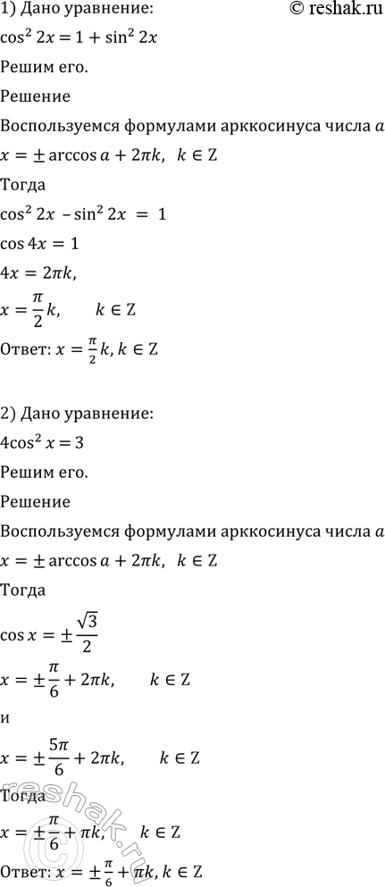
1) cos2 2х = 1 + sin2 2х;
2) 4 cos2 х = 3;
3) 2 cos2 х = 1 + 2 sin2 х;
4) 2 корень 2 cos2 х = 1 + корень 2;
5) (1 + cos х) (3 - 2 cos х) = 0;
6) (1 - cos х) (4 + 3 cos 2х) = 0;
7) (1 + 2 cos х) (1 - 3 cos х) = 0;
8) (1-2 cos х) (2 + 3 cos х) = 0.
Популярные решебники 10 класс Все решебники
*размещая тексты в комментариях ниже, вы автоматически соглашаетесь с пользовательским соглашением