Упр.570 ГДЗ Алимов 10-11 класс (Алгебра)
Решение #1
Решение #2

Рассмотрим вариант решения задания из учебника Алимов, Колягин, Ткачёва 10 класс, Просвещение:
570 Сравнить числа:
1) arccos корень 3/2 и arccos1/2;
2) arccos(-3/4) и arccos(-1);
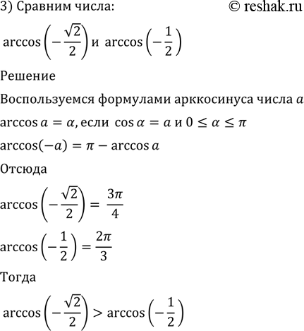
3) arccos(-корень 2/2) и arccos(-1/2).
Популярные решебники 10 класс Все решебники
*размещая тексты в комментариях ниже, вы автоматически соглашаетесь с пользовательским соглашением