Упр.571 ГДЗ Алимов 10-11 класс (Алгебра)
Решение #1
Решение #2

Рассмотрим вариант решения задания из учебника Алимов, Колягин, Ткачёва 10 класс, Просвещение:
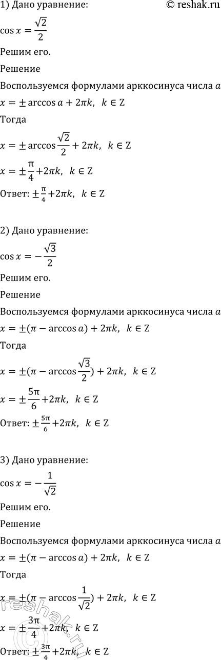
Решить уравнение (571—573).
571. 1) cosx=корень 2/2;
2) cosx=-корень 3/2;
3) cosx=-1/корень 2.
Популярные решебники 10 класс Все решебники
*размещая тексты в комментариях ниже, вы автоматически соглашаетесь с пользовательским соглашением