Упр.581 ГДЗ Алимов 10-11 класс (Алгебра)
Решение #1
Решение #2

Рассмотрим вариант решения задания из учебника Алимов, Колягин, Ткачёва 10 класс, Просвещение:
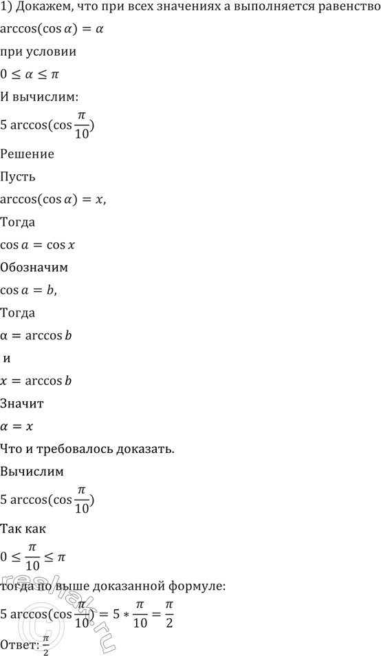
581 Доказать, что arccos (cos а) = а при 0 < = а < = пи. Вычислить:
1) 5arccos (cosпи/10);
2) 3 arccos (cos 2);
3) arccos (cos8пи/7);
4) arccos (cos 4).
Популярные решебники 10 класс Все решебники
*размещая тексты в комментариях ниже, вы автоматически соглашаетесь с пользовательским соглашением