Упр.1264 ГДЗ Алимов 10-11 класс (Алгебра)
Решение #1
Решение #2

Рассмотрим вариант решения задания из учебника Алимов, Колягин, Ткачёва 11 класс, Просвещение:
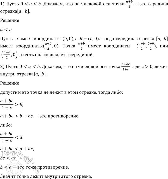
1264 Пусть 0 < а < b. Доказать, что на числовой оси:
1) точка (а+b)/2 — середина отрезка [а; b];
2) точка (а + bс)/(1+c), где с > 0, лежит внутри отрезка [а; b].
Популярные решебники 11 класс Все решебники
*К сожалению, временные проблемы с публикацией комментариев с мобильных устройств.