Упр.1263 ГДЗ Алимов 10-11 класс (Алгебра)
Решение #1
Решение #2

Рассмотрим вариант решения задания из учебника Алимов, Колягин, Ткачёва 11 класс, Просвещение:
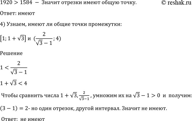
1263 Имеют ли общие точки промежутки:
1) [1; 3 корень 2+2 корень 7] и [3 корень 3 + 4; 15];
2) (0; корень 27 + корень 6) и ( корень 48-1; 10);
3) [2; 2 корень 5 + 2 корень 6] и (3 корень 2 + корень 22; 11);
4) [1; 1 + корень 3] и (2/((корень 3) - 1); 4)?
Популярные решебники 11 класс Все решебники
*К сожалению, временные проблемы с публикацией комментариев с мобильных устройств.