Упр.1091 ГДЗ Алимов 10-11 класс (Алгебра)
Решение #1
Решение #2

Рассмотрим вариант решения задания из учебника Алимов, Колягин, Ткачёва 11 класс, Просвещение:
1091 Решить уравнение:
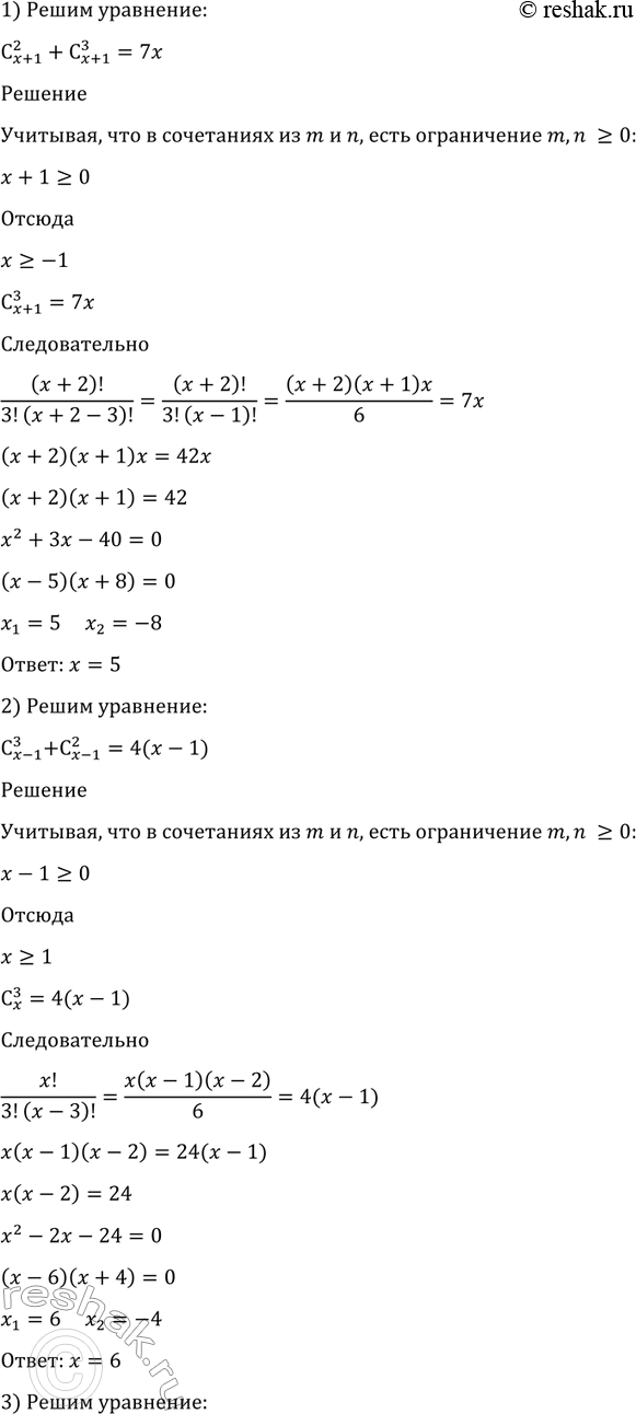
1) С 2/(x+1) + C 3/(x+1) =7x;
2) С 3/(x-1) + C 2/(x-1) =4(x-1);
3) C 3/x = 4/15 C 4/(x+2);
4) 5C 3/x = C 4/(x+2);
5) C (3x-1)/(3x+1) =120;
6) C (2x-1)/(2x+1) =36.
Популярные решебники 11 класс Все решебники
*К сожалению, временные проблемы с публикацией комментариев с мобильных устройств.