№974 ГДЗ Рымкевич 10-11 класс (Физика)
Решение #1
Решение #2

Рассмотрим вариант решения задания из учебника Рымкевич 10-11 класс, Дрофа:
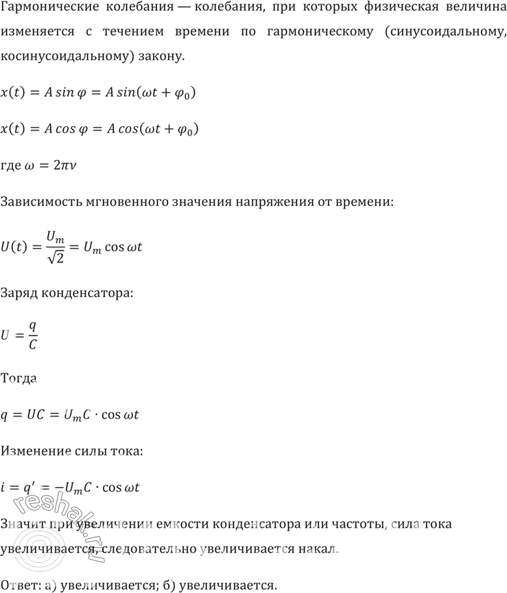
Конденсатор переменной емкости включен в цепь последовательно с лампочкой от карманного фонаря. Схема питается от генератора звуковой частоты ЗГ. Как изменяется накал лампочки, если: а) не меняя емкости конденсатора, увеличивать частоту переменного тока; б) не меняя частоту, увеличивать емкость конденсатора?
Популярные решебники 10-11 класс Все решебники
*размещая тексты в комментариях ниже, вы автоматически соглашаетесь с пользовательским соглашением