№973 ГДЗ Рымкевич 10-11 класс (Физика)
Решение #1
Решение #2

Рассмотрим вариант решения задания из учебника Рымкевич 10-11 класс, Дрофа:
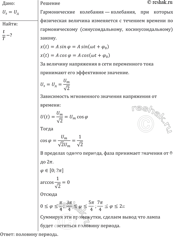
Неоновая лампа начинает светить, когда напряжение на ее электродах достигает строго определенного значения. Какую часть периода будет светить лампа, если ее включить в сеть, действующее значение напряжения в которой равно этому напряжению? Считать, что напряжение, при котором лампа гаснет, равно напряжению зажигания.
Популярные решебники 10-11 класс Все решебники
*размещая тексты в комментариях ниже, вы автоматически соглашаетесь с пользовательским соглашением