№902 ГДЗ Рымкевич 10-11 класс (Физика)
Решение #1
Решение #2

Рассмотрим вариант решения задания из учебника Рымкевич 10-11 класс, Дрофа:
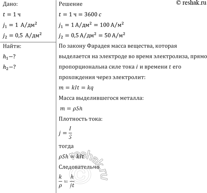
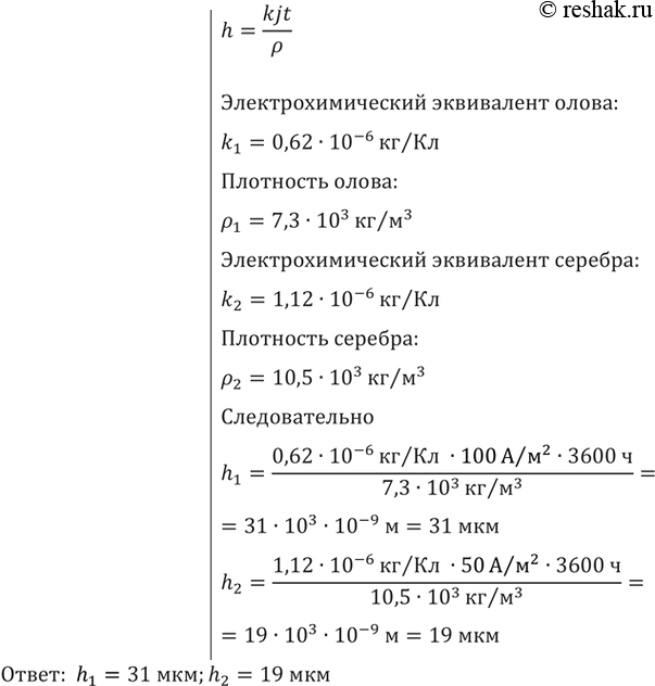
Используя решение предыдущей задачи, рассчитать толщину слоя, осевшего на изделие за 1 ч, при лужении (покрытие оловом) и серебрении. При лужении применяется плотность тока 1 А/дм2, а при серебрении — 0,5 А/дм2.
Популярные решебники 10-11 класс Все решебники
*размещая тексты в комментариях ниже, вы автоматически соглашаетесь с пользовательским соглашением