№901 ГДЗ Рымкевич 10-11 класс (Физика)
Решение #1
Решение #2
Решение #3

Рассмотрим вариант решения задания из учебника Рымкевич 10-11 класс, Дрофа:
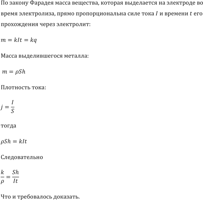
В технических справочниках по применению гальваностегии приводится величина h/jt, характеризующая скорость роста толщины h покрытия при единичной плотности тока j. Доказать, что эта величина равна отношению электрохимического эквивалента k данного металла к его плотности p.
Популярные решебники 10-11 класс Все решебники
*размещая тексты в комментариях ниже, вы автоматически соглашаетесь с пользовательским соглашением