№830 ГДЗ Рымкевич 10-11 класс (Физика)
Решение #1
Решение #2
Решение #3

Рассмотрим вариант решения задания из учебника Рымкевич 10-11 класс, Дрофа:
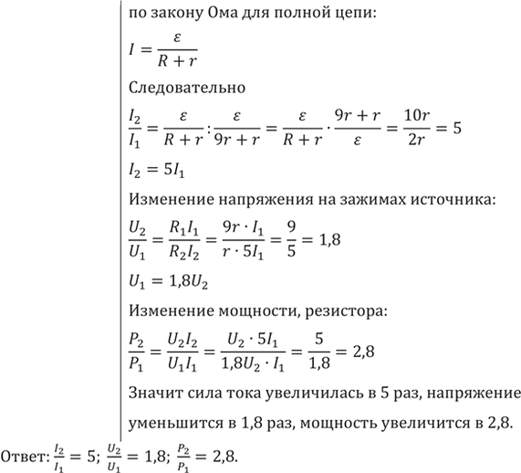
Источник тока с внутренним сопротивлением r и ЭДС E замкнут на три резистора с сопротивлением 3r каждый, соединенные последовательно. Во сколько раз изменяется сила тока в цепи, напряжение на зажимах источника и полезная мощность, если резисторы соединить параллельно?
Популярные решебники 10-11 класс Все решебники
*размещая тексты в комментариях ниже, вы автоматически соглашаетесь с пользовательским соглашением