№791 ГДЗ Рымкевич 10-11 класс (Физика)
Решение #1
Решение #2
Решение #3

Рассмотрим вариант решения задания из учебника Рымкевич 10-11 класс, Дрофа:
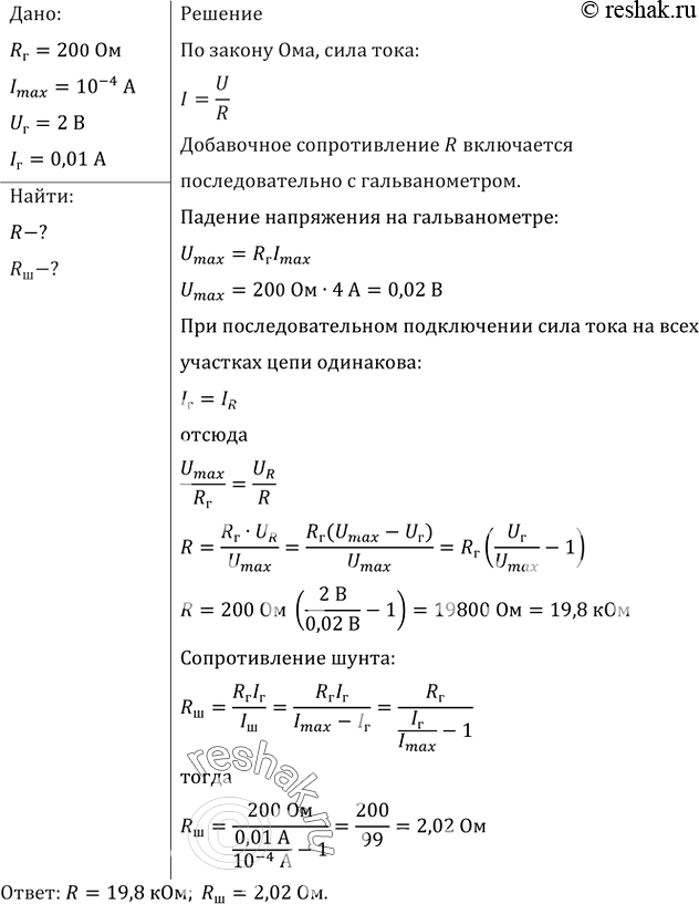
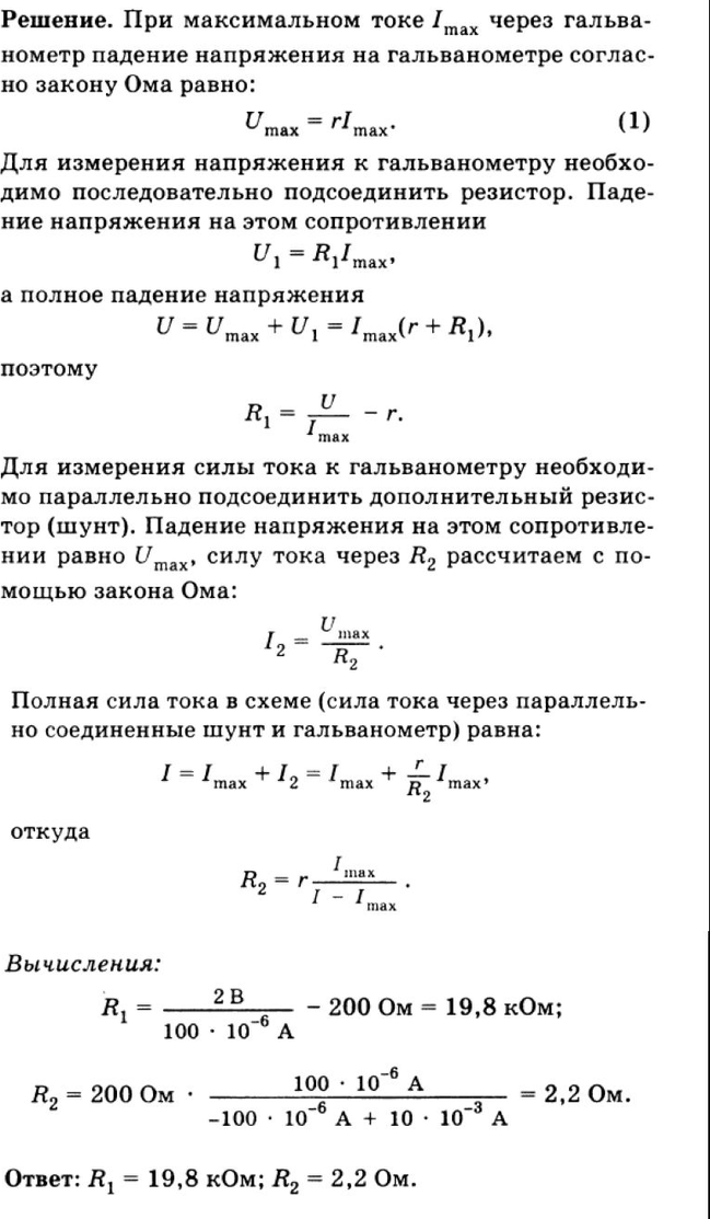
Гальванометр имеет сопротивление 200 Ом, и при силе тока 100 мкА стрелка отклоняется на всю шкалу. Резистор какого сопротивления надо подключить, чтобы прибор можно было использовать как вольтметр для измерения напряжения до 2 В? Шунт какого сопротивления надо подключить к этому гальванометру, чтобы его можно было использовать как миллиамперметр для измерения силы тока до 10 мА?
Популярные решебники 10-11 класс Все решебники
*размещая тексты в комментариях ниже, вы автоматически соглашаетесь с пользовательским соглашением