№66 ГДЗ Рымкевич 10-11 класс (Физика)
Решение #1
Решение #2
Решение #3

Рассмотрим вариант решения задания из учебника Рымкевич 10-11 класс, Дрофа:
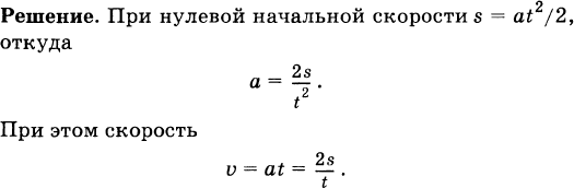
К. Э. Циолковский в книге «Вне Земли», рассматривая полет ракеты, пишет: «...через 10 секунд она была от зрителя на расстоянии 5 км». С каким ускорением двигалась ракета и какую она приобрела скорость?
Популярные решебники 10-11 класс Все решебники
*размещая тексты в комментариях ниже, вы автоматически соглашаетесь с пользовательским соглашением