№63 ГДЗ Рымкевич 10-11 класс (Физика)
Решение #1
Решение #2

Рассмотрим вариант решения задания из учебника Рымкевич 10-11 класс, Дрофа:
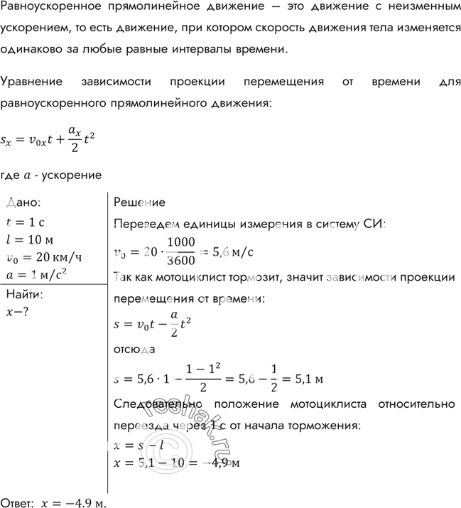
Мотоциклист на расстоянии 10 м от железнодорожного переезда начал тормозить. Его скорость в это время была 20 км/ч. Определить положение мотоцикла относительно переезда через 1 с от начала торможения. Ускорение мотоцикла 1 м/с2.
Популярные решебники 10-11 класс Все решебники
*размещая тексты в комментариях ниже, вы автоматически соглашаетесь с пользовательским соглашением