№418 ГДЗ Рымкевич 10-11 класс (Физика)
Решение #1
Решение #2
Решение #3

Рассмотрим вариант решения задания из учебника Рымкевич 10-11 класс, Дрофа:
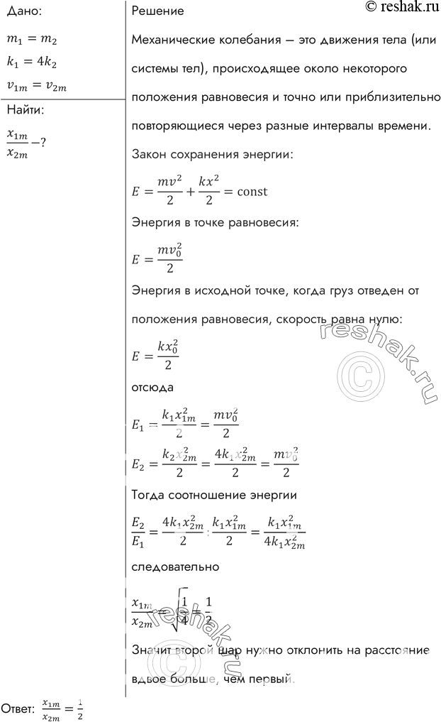
Первый шар колеблется на пружине, имеющей жесткость в 4 раза большую, чем жесткость пружины, на которой колеблется второй шар такой же массы. Какой из шаров надо дальше отвести от положения равновесия и во сколько раз, чтобы их максимальные скорости были одинаковы?
Популярные решебники 10-11 класс Все решебники
*размещая тексты в комментариях ниже, вы автоматически соглашаетесь с пользовательским соглашением